中国汽车产业发展环境研究报告 (2021.9)
经济政策初步核算,前三季度国内生产总值823131亿元,按可比价格计算,同比增长9.8%,两年平均增长5.2%,比上半年两年平均增速回落0.1个百分点。分季度看,一季度同比增长18.3%,两年平均增长5.0%;二季度同比增长7.9%,两年平均增长5.5%;三季度同比增长4.9%,两年平均增长4.9%。
报告页数:33页
图表数量:32个
发布时间:2021-10-18
详细介绍

初步核算,前三季度国内生产总值823131亿元,按可比价格计算,同比增长9.8%,两年平均增长5.2%,比上半年两年平均增速回落0.1个百分点。分季度看,一季度同比增长18.3%,两年平均增长5.0%;二季度同比增长7.9%,两年平均增长5.5%;三季度同比增长4.9%,两年平均增长4.9%。
分产业看,前三季度第一产业增加值51430亿元,同比增长7.4%,两年平均增长4.8%;第二产业增加值320940亿元,同比增长10.6%,两年平均增长5.7%;第三产业增加值450761亿元,同比增长9.5%,两年平均增长4.9%。从环比看,三季度国内生产总值增长0.2%。
总体来看,前三季度经济运行持续稳定恢复,统筹防疫和发展成效显著。但也要看到,国际环境仍然复杂严峻,不稳定性不确定性较多;国内疫情外防输入、内防反弹的压力不小,经济仍处在恢复进程中,持续复苏向好基础仍需巩固。
继8月进出口规模创历史纪录之后,9月外贸成绩单依旧亮眼,不仅出口增速大幅超预期,而且单月进出口总额继续刷新历史新高。
进口方面:9月份铁矿石、塑料等主要工业品进口数量减少,一方面受大宗价格因素拖累,另一方面也反映了国内进口需求不足。如9月国内进口PMI较上月下降1.5个百分点至46.8%,连续4个月位于收缩区间。此外国内工业增加值、固定资产投资等各项指标均明显放缓,也侧面说明了国内经济动能边际放缓,需求下降。
出口方面:9月出口超预期和基数效应关系不大,主要是海外市场对中国出口需求有进一步提升。经历疫情冲击,欧美等国家产业链尚未完全修复,东南亚国家又因为疫情削减产能,导致海外订单转移。目前来看,在国际关系稳定、国内电力供应能及时跟上的前提下,海外供需缺口带来的红利能持续到年底。
央行公布9月金融数据,新增社融2.9万亿,比上年同期少5675亿元,社融存量同比增长10.0%;9月份人民币贷款增加1.66万亿元,比上年同期少增2327亿元。9月社融表现不及预期,主要是受去年高基数和专项债发行不及预期影响,社融、新增信贷绝对量并不比正常年份低。
M2同比增速改善,主要是受居民和非银机构存款增加,抵消了企业和财政存款同比少增影响。M1同比增速下滑,很大程度上受企业存款放缓与房地产销售下滑影响。一方面,部分实体企业面临原材料涨价、全球供给和物流瓶颈等压力,企业贷款和存款需求有所放缓;另一方面,房地产销售下滑,居民增加储蓄。
9月27日,工信部等八部门联合印发《物联网新型基础设施建设三年行动计划(2021-2023年)》。目标到2023年底,在国内主要城市初步建成物联网新型基础设施,社会现代化治理、产业数字化转型和民生消费升级的基础更加稳固。推动10家物联网企业成长为产值过百亿、能带动中小企业融通发展的龙头企业;支持发展一批专精特新“小巨人”企业;培育若干国家物联网新型工业化产业示范基地,带动物联网产业加速向规模化、集约化、高价值发展。
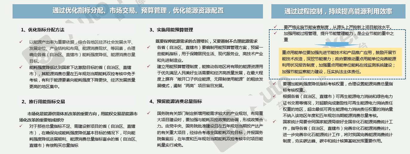
实行能源消费强度和总量双控(以下称能耗双控)是党中央、国务院加强生态文明建设、推动高质量发展的重要制度性安排,是推动实现碳达峰、碳中和目标的重要抓手。近日,经国务院同意,国家发展改革委印发《完善能源消费强度和总量双控制度方案》(发改环资〔2021〕1310号,以下简称《方案》),明确了新时期做好能耗双控工作的总体要求、主要目标、工作任务和保障措施,及时回应社会关切,将对碳达峰、碳中和目标实现发挥重要支撑作用。

10月10日,中共中央、国务院印发了《国家标准化发展纲要》,为未来15年我国标准化发展设定了目标和蓝图。其中,《纲要》特别指出将研究制定智能船舶、高铁、新能源汽车、智能网联汽车和机器人等领域关键技术标准,推动产业变革。
9月23日,交通运输部印发《交通运输领域新型基础设施建设行动方案(2021—2025年)》。根据《方案》,到2025年,将打造一批交通新基建重点工程,形成一批可复制推广的应用场景,制修订一批技术标准规范,促进交通基础设施网与运输服务网、信息网、能源网融合发展,精准感知、精确分析、精细管理和精心服务能力显著增强,智能管理深度应用,一体服务广泛覆盖,交通基础设施运行效率、安全水平和服务质量有效提升。《方案》制定了七项主要任务,三个保障措施。
